中国政府网
|
湖北省人民政府网
|
湖北水利厅
|
设为首页
首页
关于我们
咨询服务
业务办理
互动交流
新媒体
您现在的位置:
首页
>
咨询服务
>
政策文件
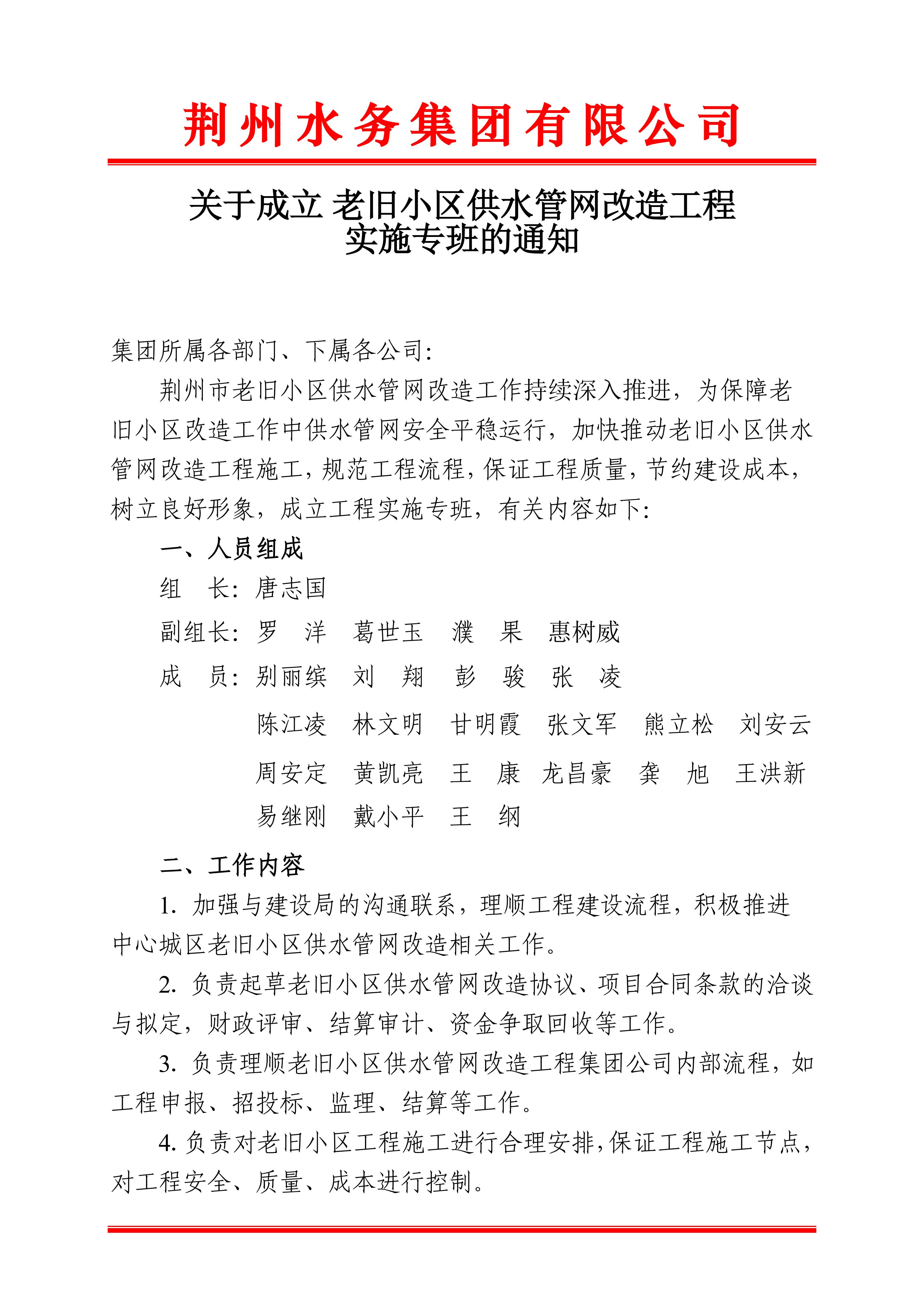
荆州水务集团老旧小区管网改造工作实施计划方案
信息来源: | 发布时间:2024-12-18 17:09:01
打印
关闭